14 年
手机商铺
入驻年限:14 年
伯乐生命医学
上海 杨浦区
实验室仪器 / 设备、耗材、试剂
生产厂商
公司新闻/正文
192 人阅读发布时间:2025-10-14 16:11

C9orf72基因第一个内含子的GGGGCC六核苷酸重复序列扩增是额颞叶痴呆(FTD)和肌萎缩侧索硬化症(ALS)(C9-FTD/ALS)最常见的遗传病因。该基因结构复杂,具有双启动子(1A和1B外显子)和双向转录特性,重复扩增区域位于两个启动子之间,导致正义 / 反义转录本异常及毒性二肽重复蛋白(DPRs)生成。
1) 转录调控复杂性:突变等位基因的转录失调机制不明,传统方法难以区分等位基因特异性表达。
2) 检测技术局限:长重复序列导致PCR扩增失败,常规测序无法准确量化突变转录本,需高灵敏度、等位基因特异性检测技术。
1) 1A转录本显著升高:ddPCR显示,未编辑患者细胞中,94%的1A转录本来自突变等位基因,其表达量较野生型等位基因上调至少10倍(图1E、G)。
2) 检测缺口揭示异常剪接:含重复扩增的突变转录本因无法有效结合探针,导致1A+1B转录本总和低于总mRNA(图1C),推测未剪接的突变转录本占比可达30%以上,传统方法无法检测。
正义转录互不干扰:切除突变等位基因(HET(Mut)x)不影响野生型等位基因的1A/1B转录,反之亦然(图1G、H)。ddPCR证实,单个等位基因的转录活性由自身启动子独立调控,为等位基因特异性治疗提供理论依据。

单等位基因足以维持蛋白水平:切除任一单等位基因(HET(Mut)x/HET(WT)x)后,C9orf72蛋白量与未编辑细胞无差异(图2),ddPCR检测的转录本减少(50%)未导致蛋白下降,证明基因单倍体充足性。

DPRs来源解析:poly-GA仅来自正义链,切除1A外显子(1Ax)后消失;poly-GP部分来自反义链,1Ax细胞中仍有残留(图B、C),ddPCR结合ELISA证实反义转录贡献1/3~1/2的poly-GP。

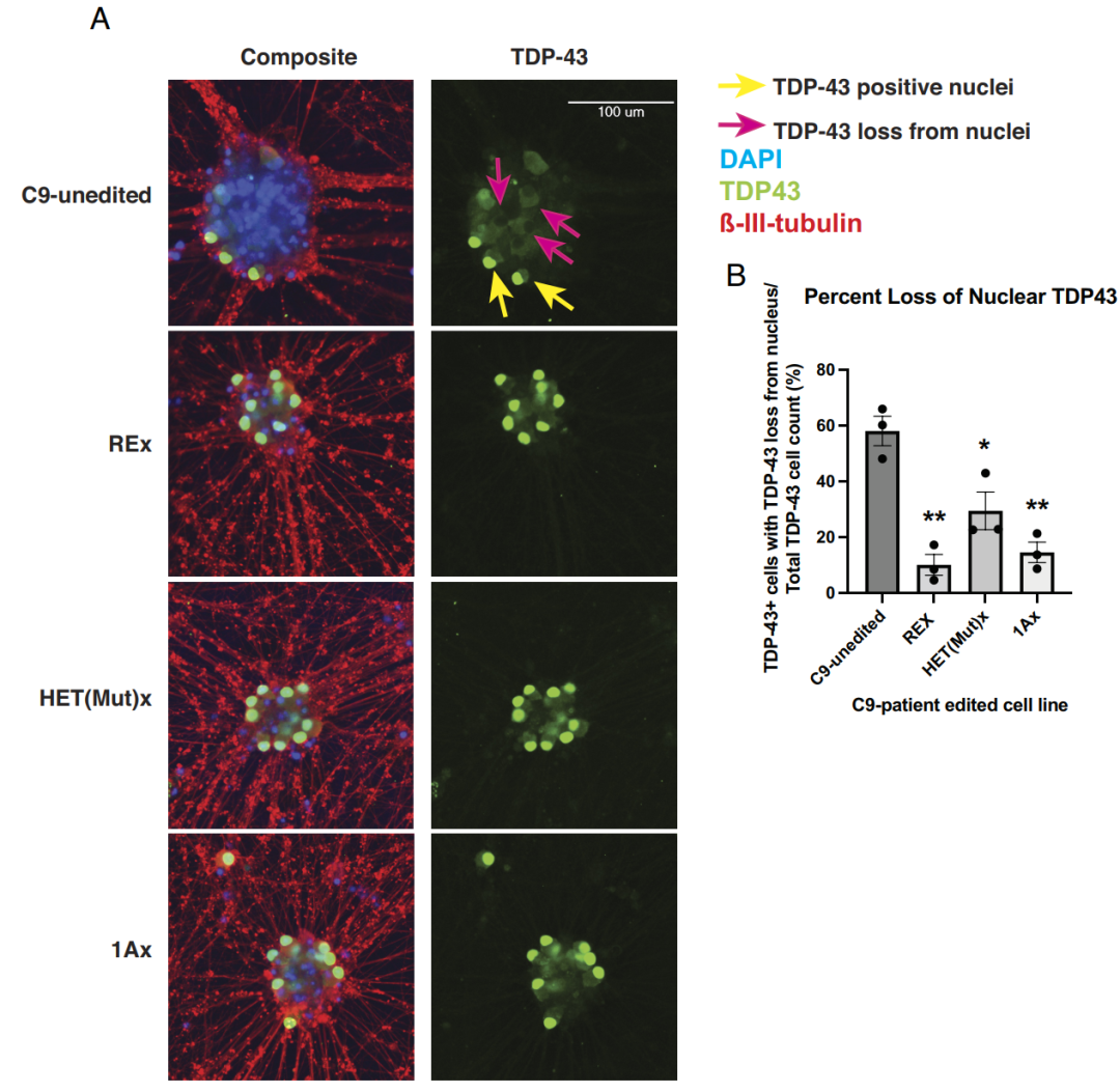
TDP-43病理相关性:7周龄神经元中,未编辑细胞的核TDP-43缺失率为57%,切除重复扩增的REx/HET(Mut)x细胞降至<30%(下图B),ddPCR检测的转录正常化与病理逆转一致。

规避扩增干扰:探针靶向非重复区域(如SNP位点、剪接接头),解决传统PCR因长重复序列导致的引物结合失败和产物异质性问题。
超高灵敏度:微滴分割技术实现低丰度转录本(如1A转录本占比<1%)的绝对定量,检测精度达0.1%。
单核苷酸分辨能力:利用SNP差异,首次在人类运动神经元中直接量化突变与野生型等位基因的转录差异,证实突变等位基因1A启动子活性异常上调。
转录 - 病理联动分析:ddPCR检测的转录本异常(如1A上调、反义残留)与DPRs生成、TDP-43病理及电生理功能(MEA/膜片钳)直接关联,形成完整机制链条。
本研究通过ddPCR的精准检测,首次在人类运动神经元中揭示C9orf72突变等位基因的转录上调机制,证实单倍体充足性,并量化了不同基因编辑策略对病理标志物的影响。ddPCR的等位基因特异性、高灵敏度和抗干扰能力,使其成为解析复杂基因座调控的核心工具,为C9-FTD/ALS的精准治疗奠定了关键理论和技术基础。
参考文献
1.Sachdeva A, Gilla K, Chouhan RS, et al. Reversal of C9orf72 mutation-induced transcriptional dysregulation and pathology in cultured human neurons by allele-specific excision[J]. Proceedings of the National Academy of Sciences, 2024, 121(17): e2307814121.
* BIO-RAD是BIO-RAD LABORATORIES, INC. 在特定区域的商标。
* 本产品仅用于科研用途,不用于临床诊断。